Alre UP-Klimaregler KTRRU-052.245#00 für Kühldecken
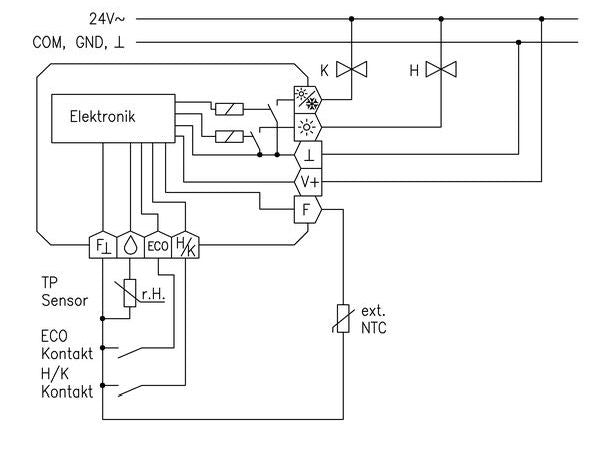
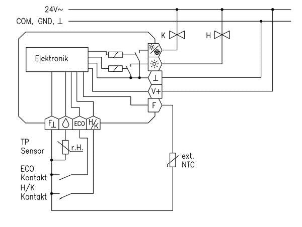
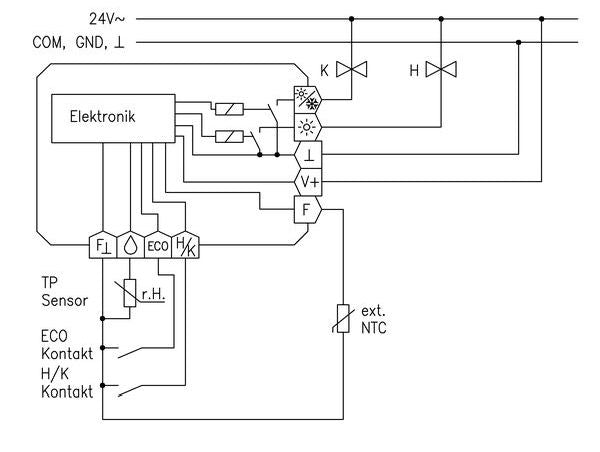
Elektronischer Unterputz-Klimaregler zur Heiz-/Kühlregelung in 2- und 4-Rohr-Leitungssysteme für Hotel-, Wohn- und Geschäftsräume. In Verbindung mit dem entsprechenden Deckelset passend in alle gängigen Schalterprogramme. Passende Deckelset-Nr. JZ-007.xxx .Bis zu 5 Ventilantriebe (24V~, stromlos geschlossen) je Ausgang können angesteuert werden. Mit dem Schalter kann zwischen den Betriebsarten Aus/Komfort/ECO gewählt werden.

- Auf Lager
Alre UP-Klimaregler KTRRU-052.245#00 für Kühldecken
Schutzart (IP): |
IP30 (Werkzeugschutz und Schutz vor Fremdkörper > 2,5 mm) |
Montageart: |
Unterputz (UP, Unterputz, Unter Putz, für Unterputz, für UP) |
Kontaktausführung: |
Schließer (NO) |
Max. Kontaktbelastung: |
1 A |
Anzahl der Ausgänge Heizung: |
1 |
Anzahl der Ausgänge Kühlung: |
1 |
Differenzwert: |
1 - 1 K |
Klasse des Temperaturreglers: |
I |
Breite: |
71 mm |
Messbereich: |
13 - 29 °C |
Farbe: |
anthrazit (anth, antrazit) |
Tiefe: |
49 mm |
Art der Spannungsversorgung: |
24 V AC |
Bedienung: |
Dreh |
Ausführung Aufnehmer/Fühler: |
Widerstandssensor |
Max. Spannung der Kontakte: |
24 V |
Anschluss: |
sonstige |
Regelcharakteristik: |
P |
Höhe: |
71 mm |
Thermische Rückkopplung: |
ohne |
Datenblatt
Elektronischer Unterputz-Klimaregler zur Heiz-/Kühlregelung in 2- und 4-Rohr-Leitungssysteme für Hotel-, Wohn- und Geschäftsräume. In Verbindung mit dem entsprechenden Deckelset passend in alle gängigen Schalterprogramme. Passende Deckelset-Nr. JZ-007.xxx .Bis zu 5 Ventilantriebe (24V~, stromlos geschlossen) je Ausgang können angesteuert werden. Mit dem Schalter kann zwischen den Betriebsarten Aus/Komfort/ECO gewählt werden. Besonders geeignet zur Kühldeckenregelung durch die Möglichkeit der Taupunktüberwachung.
Um die Trägheit von Regelstrecken mit Kühldecken zu kompensieren, verfügt das Gerät über einen Temperaturfühlereingang zur Aufschaltung eines externen Strahlungsfühlers (optional). Der werkseitig eingestellte "Nullpunkt" von ca. 21°C kann im Gerät um +/- 5K verstellt werden. Mit dem Einstellknopf kann die Solltemperatur im Bereich von +/- 3K um den eingestellten Nullpunkt verstellt werden. Als Behördenvariante, bei der der Regler für Unbefugte unerreichbar sein soll, kann der externe Fühler auch als Raumfühler (optional) ausgeführt werden. Mit einem internem Poti kann die Verwendung des internen, des externen oder die Verwendung beider Fühler mit einer einstellbaren Wichtung gewählt werden. Kontakteingänge für ECO-Funktion und AUS (Frostschutz).